
一级建造师考试总结大全
iOS Universel / Références
一级建造师考试复习的App,给力推荐!
内容涵盖了一级建造师考试所有科目的知识点、讲义、模拟测试题总结,包括:
1.**建设工程法规
2.**建设工程经济
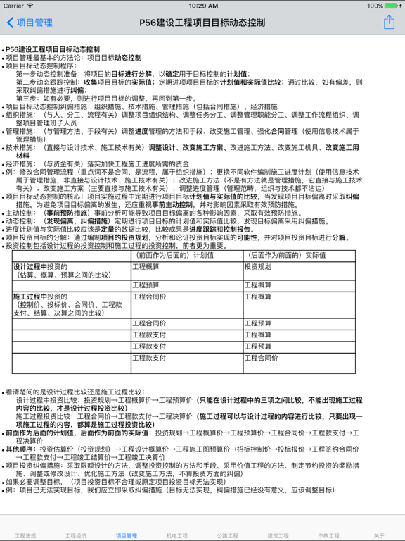
3.**建设工程项目管理
4.**机电工程管理与实务
****建筑、机电、市政、通信
5.**公路工程管理与务实
6.**建筑工程管理与实务
7.**市政公用工程管理与实务
En voir plus...
Quoi de neuf dans la dernière version ?
1.支持iOS 16;
2.丰富更多内容。